
高企认定咨询:
专利申请咨询:
项目申报咨询:

全国咨询热线:
电话:0512-65821747
手机:177-1260-8111 李经理
邮箱:lanhai365@126.com
网址:www.sz-lanhai.com
地址:苏州市高新区狮山路35号金河国际大厦28楼
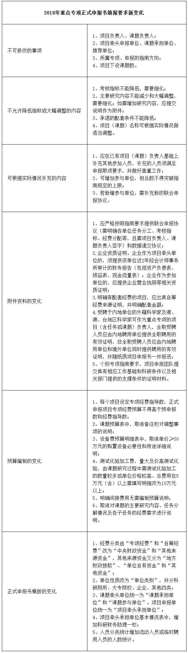
核心提示:目前,2018年国家重点研发计划重点专项已进入正式申报书(含预算申报)填报阶段
目前,2018年国家重点研发计划重点专项已进入正式申报书(含预算申报)填报阶段,蓝海小编依据国科管系统对部分专项的正式申请书的相关要求进行了梳理发现(苏州高新技术企业认定),随着各项管理规定的日益规范,相关的填报要求也发了一些细微的变化,供大家参考。


