
高企认定咨询:
专利申请咨询:
项目申报咨询:

全国咨询热线:
电话:0512-65821747
手机:177-1260-8111 李经理
邮箱:lanhai365@126.com
网址:www.sz-lanhai.com
地址:苏州市高新区狮山路35号金河国际大厦28楼
核心提示:2018年重点研发计划重点专项申报工作已经启动,不少科研工作者已经着手准备预申报工作了,为方便大家申报
2018年重点研发计划重点专项申报工作已经启动,不少科研工作者已经着手准备预申报工作了,为方便大家申报,蓝海小编就联合申报协议书相关情况为大家作解读。
1、联合申报协议是预申报需提交的必要材料吗?
是的。目前科技部发布的指南,一般要求预申报阶段需提供以下材料:
1.3000字的预申报书;
2.项目申报单位与所有参与单位签署联合申报协议,并明确协议签署时间;
3.项目申报单位和项目负责人签署诚信承诺书。
由此可知,联合申报协议作为必要材料,需要在预申报阶段提供,申报单位需要提前做好准备。
2、联合申报协议是什么?
联合申报协议是项目牵头单位与项目参与单位就项目申报达成一致的协议。签署协议的目的在于:
确认各参与单位知晓并同意参与项目申报;
确保各参与单位知道和哪些单位一起联合申报;
项目(课题)负责人知晓并同意各单位共同申报项目;
各单位知晓在项目中的角色、任务分工和责任划分。
3、联合申报协议书怎么签订?
联合申报协议书要两两签章还是所有签章在一页没有统一要求。单位间两两签订和所有签章在一页上均可,但需要确保所有合作单位知晓并同意项目申报联合体的组成和相关安排。
提醒:协议书签订之前,项目牵头单位一定要和各参与单位充分沟通,与所有合作单位达成意见一致,让各单位了解项目申报安排,结合项目情况形成最终版。
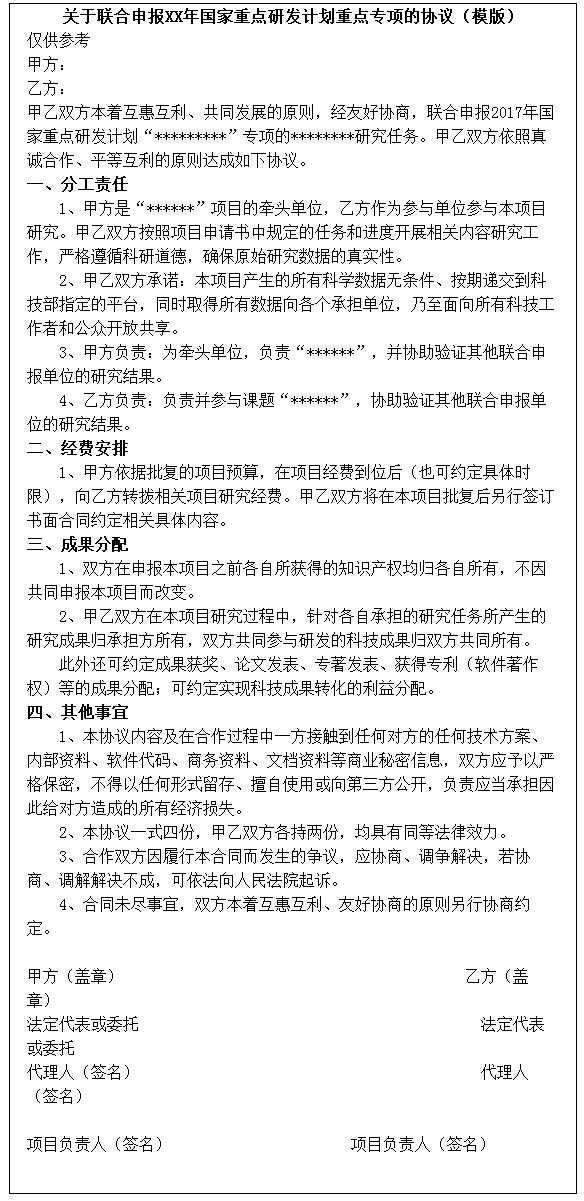
4、联合申报协议有固定格式吗?
目前没有统一模板,建议各项目牵头单位统一拟定,需要涵盖研究任务分工、经费分配、成果知识产权分配和各方责任等内容。协议书需要签字、签章和骑缝章。
具体包括:
(1)联合申报的各组成单位;
(2)各单位任务分工、研究内容、考核指标和经费分配等情况;
(3)所有申报单位盖章;
(4)项目和课题负责人签字;
(5)明确协议签署时间。
5、联合申报协议书原件要多少份?
1.专业机构要求两份原件,作为预申报书附件提交。
2.项目承担单位和参与单位的管理部门存档原则上至少各需要一份;
3.项目负责人和课题负责人等根据需要酌情留存。
6、预申报和正式申报对联合申报有什么不同吗?
预申报阶段:申报单位与所有参与单位的联合申报协议(协议中应有所有单位盖章,项目及所有任务(课题)负责人签字及签署时间)。
正式申报阶段:项目申报单位与参加单位之间的联合申报协议(需进一步明确各单位任务分工、考核指标、经费分配等,且项目负责人、课题负责人签字)。
如果预申报时签订的联合申报协议内容齐全,且参与单位没有变化,则正式申报时不需要重新签订联合申报协议。
如果有新增单位,则需要补充新的联合申报协议。
一般来说,正式申报时不需要提交联合申报协议书原件,只需要附上从国家科技管理信息系统打印带条件码的联合申报协议扫描件即可。但是当扫描件不清时,有可能需要补充原件。
7、模板一(以项目承担单位与所有参加单位两两签订申报协议为例)


